艾伟拓(上海)医药科技有限公司
联系我们
  • 联系人:陈
  • 电 话:86-021-58876118
  • 邮箱:cw@avt-cn.com
  • 地 址:上海市浦东新区张杨路838号华都大厦27楼A座
公司动态

【文献分享】脑靶向脂质纳米颗粒:缓解缺血性中风后的神经炎症

发表时间:2025-10-23

缺血性脑卒中作为全球范围内成人第二大致死病因,在我国更是成人致残和死亡的首要原因,约占所有脑卒中病例的 80%,具有高发病率、高复发率、高致残率及高经济负担的显著特点。目前,静脉溶栓与机械取栓虽为急性缺血性脑卒中治疗的金标准,但受限于狭窄的治疗时间窗及再灌注损伤风险,临床应用效果受限,因此开发能有效抑制缺血性脑卒中后神经炎症、减轻脑损伤的新型疗法迫在眉睫。


缺血性脑卒中后,小胶质细胞中 NADPH 氧化酶(NOX)介导的氧化应激是神经炎症和细胞死亡的关键驱动机制。而电压门控质子通道 Hv1 在小胶质细胞中高表达,与 NOX 协同产生活性氧(ROS),加剧脑损伤。此前研究发现,新型 Hv1 抑制剂 YHV984 具有高特异性,但存在两大缺陷:水溶性差,限制体内递送;全身给药易引发脱靶效应(Hv1 在巨噬细胞、脾细胞等外周组织也有分布),导致毒副作用。因此,研究需为其设计 “靶向递送载体”,实现脑内小胶质细胞的精准富集。


脂质纳米颗粒(LNP)是目前生物医药领域的明星载体,它不仅能根据需求进行各种修饰,还和人体的相容性很好,早已在胶质瘤、阿尔茨海默病等脑部疾病的治疗中广泛应用。T7肽是一种能精准对接脑血管内皮细胞上转铁蛋白受体的物质,增强药物穿越血脑屏障(BBB)的能力。近日,珠江医院段传志教授团队在Journal of Nanobiotechnology发表研究“Brain targeted lipid nanoparticles with Hv1 inhibitors alleviate neuroinflammation post-ischemic stroke”,构建了一种搭载 Hv1 抑制剂 YHV984 的脑靶向脂质纳米颗粒 T7-LNP@YHV984,为缺血性脑卒中后神经炎症的治疗提供了新思路。


T7-LNP@YHV984则采用薄膜水化-透析法制备,将YHV984 加入含 DLin-MC3-DMA、DSPC、胆固醇、DSPE-PEG2000-T7(摩尔比 50:10:38.5:1.5)的脂质乙醇溶液,混合后滴入柠檬酸钠缓冲液,经透析获得。同时制备了不含 YHV984的T7-LNP、非靶向LNP(eLNP)纳米颗粒作为对照。对制备的纳米颗粒进行表征发现,T7-LNP@YHV984 平均粒径为 108 nm,Zeta 电位为- 18.5 mV,呈规则球形,4℃下储存 30天粒径无著变化,YHV984包封率达 92.7%,体外释放呈现 “先快后慢” 特征,48 h释放率超 80%,药代动力学研究显示其体内半衰期为 11.97 小时,显著长于游离 YHV984(1.75 小时),药时曲线下面积(AUC)为 71.15 μg/mL?h,清除率(CL)为 0.34 mL/h,表明其具有良好的稳定性、可控的药物释放能力及优异的药代动力学性能。


Fig. 1 T7-LNP@YHV984的制备与表征


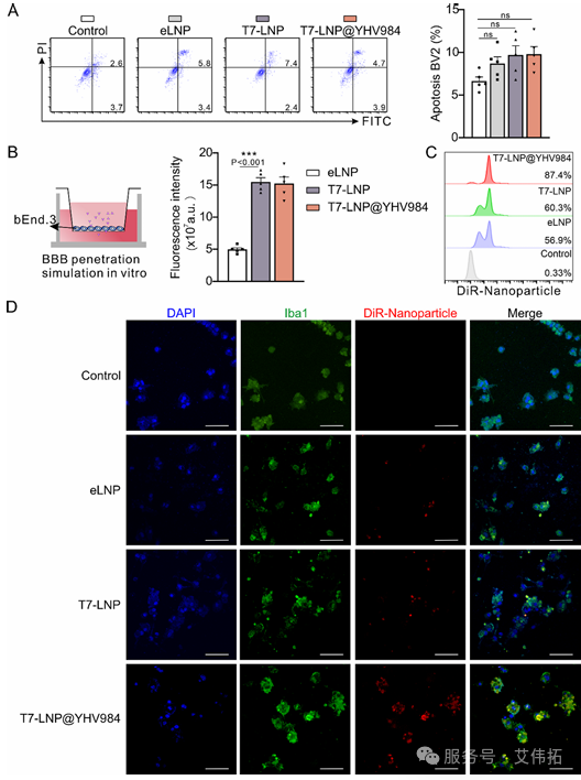
体外细胞实验进一步验证了 T7-LNP@YHV984 的生物相容性、靶向能力及抗炎效果。血脑屏障穿透实验中,基于 bEnd.3 细胞的模型显示,T7-LNP@YHV984 的跨膜荧光强度显著高于非靶向 eLNP,证明T7肽可有效介导其跨越血脑屏障;小胶质细胞靶向与调控实验发现,BV2 细胞对T7-LNP@YHV984 的摄取率远高于 T7-LNP和 eLNP,且能显著抑制 LPS 诱导的BV2细胞向M1表型极化,促进其向 M2 表型极化,同时降低OGD处理BV2细胞的ROS水平,降低原代神经元凋亡率,并显著提高HUVEC细胞的划痕愈合率,体现出对神经元的保护及血管修复作用。

Fig. 2 细胞水平T7-LNP@YHV984的生物相容性和靶向能力


体内动物实验则全面证实了T7-LNP@YHV984的脑靶向性、安全性及治疗效果。脑靶向性验证中,tMCAO模型小鼠尾静脉注射DiR标记的 T7-LNP@YHV984 后,8小时脑内荧光强度达峰值,且显著高于T7-LNP,免疫荧光染色显示纳米颗粒与小胶质细胞共定位,证明其具有优异的脑内富集能力和小胶质细胞靶向特异性。

    

Fig. 3 tMCAO小鼠中T7-LNP@YHV984体内靶向能力


治疗效果方面,T7-LNP@YHV984可显著增加梗死区脑血流恢复、降低脑梗死体积,改善神经功能。分子机制研究发现,T7-LNP@YHV984 能显著下调脑内 Hv1、NOX2、NLRP3 蛋白表达,减少促炎因子浸润,增加抗炎因子水平,降低 TUNEL 阳性神经元比例,从分子层面证实了其抗炎及神经保

护作用。


Fig.4 T7-LNP@YHV984表现出优异的抗炎和促进神经修复能力


总的来说,T7-LNP@YHV984 的研发为缺血性脑卒中治疗开辟了精准靶向抗炎的新路径。它的优势很突出:载体核心成分 DLin-MC3-DMA 早已在临床应用中得到验证,安全性有保障;T7 肽与转铁蛋白受体结合的靶向机制清晰,能让药物直击病灶;还能同时解决现有治疗手段面临的时间窗窄、易引发再灌注损伤、副作用大等难题。未来若能突破肝脏摄取和长期毒性等瓶颈,有望成为缺血性脑卒中急性期与恢复期联合治疗的候选方案,推动神经保护疗法从广谱抗炎向精准调控迈进。


文中涉及产品清单:


自2007年成立以来,艾伟拓始终致力于服务中国制剂产业,为高端制剂提供特种辅料和高品质服务。已建成100+品种药用辅料产品库,其中50+已完成CDE登记,18个品种已通过关联审评应用于已上市注射制剂中。


经过近20年潜心深耕,艾伟拓已实现脂质体/核酸递送领域的全辅料供应,有力支持国内复杂制剂的研发生产与中外申报,欢迎来询!


艾伟拓产品团队将持续为您分享艾基金高分文献解读,尽请期待!



感谢珠江医院段传志教授团队杨泽宇老师供稿!


原文链接:

https://pubmed.ncbi.nlm.nih.gov/40598588/


艾基金重要消息

2025年11月1日起,艾基金规则迎来优化:奖励机制升级为梯度发放,并新增线下沙龙、展会赞助等专属活动。具体活动规则请查看:“艾基金”活动升级公告 。


发文章领“艾基金”

为答谢客户

助力新制剂开发

艾伟拓成立“艾基金”

对使用AVT产品并发表论文的个人进行奖励


“艾基金” 活动规则

1、参与条件

实验过程中需使用艾伟拓指定高端辅料产品(可申领产品范围详见下图)。


2、论文要求

? 已发表文章中必须注明公司正式全称,可选用以下任一形式:

中文:“艾伟拓 (上海) 医药科技有限公司”

英文:“AVT (SHANGHAI) PHARMACEUTICAL TECH CO., LTD”

? 申请时需上传完整的已发表论文PDF文件(如有补充材料 SI,须一并上传)。


3、领奖资格

领奖人须为论文第一作者、第二作者或通讯作者;每篇文章仅限参与一次,不可重复申请。


4、审核与发放

成功提交申请后,我司将于次月统一审核,审核通过后在下月安排奖励发放,整个过程约需3个月。


5、奖金说明

奖励金额为税前金额,由艾伟拓预缴劳务报酬个人所得税后,将剩余款项打款至申请人账户(具体奖励金额详见表单)。


6、本活动最终解释权归艾伟拓 (上海) 医药科技有限公司所有。


申领方式

(1) 扫码关注公众号,回复“艾基金”

(2) 点击链接,填写表单


联系方式
手机:15692161719
Q Q:
微信扫一扫